GENERATIVE MEDITATION

Breaking Anxiety Cycles Through Affective BCI

Category: Affective Computing & Brain-Computer Interfaces
Year: 2025 | Independent Research

A closed-loop brain-computer interface that discourages rumination by enabling users to create generative patterns through their brain waves and emotions. Rather than passive monitoring or validating rumination (like traditional chatbots), the system guides users toward creative engagement and new perspectives.

Research Question: Can we break anxiety patterns by shifting users from rumination to creativity through multimodal biofeedback and generative poetic responses?

Core Innovation: Exploits inverse relationship between anxiety and creativity in human neurology. As users engage creatively with the system, they naturally shift from anxious to creative neural states—the act of creation becomes the intervention.

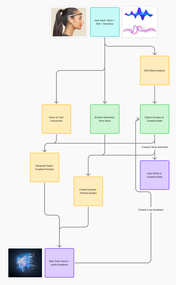
Technical Implementation:

Multimodal Input:

  • EEG (Muse headband): Detects anxiety vs. creative states via alpha/beta/gamma/theta wave pattern analysis via classification algorithm

  • Voice input: User speaks concerns (journaling/therapy-like exercise)

  • Emotion analysis: Detects nuanced emotion and intensity from voice and overall concerns

Generative Response System:

  • Poetic LLM: Responds with contextual creative prompts (not validating responses)—requires user curiosity and builds toward new perspectives

  • Dynamic particle system:

    • Shape drawn from audio waveform of user's voiced concerns

    • Color + Z-axis displacement from detected emotion

    • Particle velocity + vibrancy from EEG-detected creative state

  • Lateral eye movement guidance: Particles move left-to-right across projection (inspired by EMDR psychotherapy techniques)

Closed-Loop Feedback: As user enters creative states, system responds: particle velocity increases, colors become more vibrant, poetic responses lengthen and become more creative. User sees and responds to their own state shift in real-time.

Key Innovation: Moving beyond chatbot paradigm—instead of text responses that can reinforce rumination, the system requires creative engagement. User must interpret poetic prompts, build upon them, watch their concerns transform into dynamic art. Creation breaks rumination.

Contribution to RNI Research: Demonstrates affective neurofeedback can actively interrupt negative patterns through creative redirection rather than passive monitoring. Establishes foundation for therapeutic BCI that preserves emotional sovereignty—system supports user's own regulation rather than prescribing interventions.

Next Steps: Rigorous validation comparing anxiety reduction vs. traditional meditation, integration with wearable haptics for embodied feedback, expansion to chronic pain contexts.

Technologies: Muse EEG, Python, neural decoding classification algorithms, speech-to-text, emotion analysis, fine-tuned poetic LLM with RAG, TouchDesigner, particle systems

Next
Next

Held Between Earth and Sky: Embodied Cognition Through Responsive Environments